近日,省教育厅公示了2025年广东省大中小学思政课一体化教学展示交流活动获奖名单。东莞市参赛团队以扎实的教学功底、创新的育人理念,在评选中表现突出,共收获优秀教育案例一等奖1个,优秀教学课例一等奖5个、二等奖1个、三等奖6个,一等奖数量和获奖总数均位居全省第二,实现各学段全覆盖、全丰收。据统计,东莞在该项赛事中连续三年位居全省前列,且获奖总数逐年增加,充分展现了东莞市在思政课一体化建设方面的扎实成效。
本次省赛围绕大中小学思政课一体化建设的核心要求,设置优秀课例、创新案例等多个评选维度,全面考察思政教育的学段衔接、资源融合与实践成效。东莞统筹全市9个大中小学思政课一体化共同体力量,组织各学段思政课教师开展跨学段集体备课、联合研修,形成育人合力。此次省赛成绩,正是东莞持续推进大中小学思政课一体化建设的生动体现与阶段性成果。
今年5月,东莞市大中小学思政课一体化建设指导委员会正式成立,由市教育局主要领导统筹协调,同步组建以华南师范大学陈金龙教授等学者为核心的31人专家指导组,为一体化建设注入高端智力支撑,构建起“行政推动+专家引领+实践落地”的全方位育人体系。未来,东莞将持续深化思政课改革创新,推动各学段教学目标、内容体系、方法路径的有机衔接与螺旋上升;深化跨学段、跨区域、校地校企资源整合,盘活本土红色文化、科创产业、非遗传承等特色育人资源;不断提升思政教育的亲和力、感染力与实效性,让思政课堂真正走进学生心灵、融入成长历程。
一等奖获奖课例

▲胡嵘苹《对话科创少年 厚植强国力量》

▲贺斌源《烽火映初心 胜利铸荣光》

▲康梅琳《虎门一炬 抗争开篇》

▲刘利玲《认识民法典》

▲张明《从0到N:中国擎天巨臂续写春天的故事》
一等奖获奖教育案例

▲王玲《重走东纵路,信仰入童心:东莞一体化推进红色教育的实践探索》
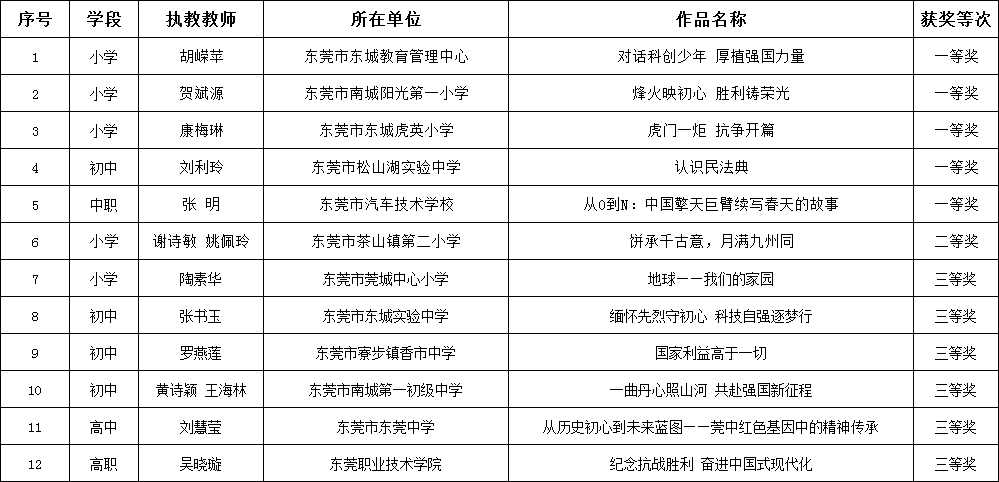
2025年广东省大中小学思政课一体化教学展示交流优秀教学课例(东莞)

2025年广东省大中小学思政课一体化教学展示交流优秀教育案例(东莞)
